5月17至19日,第十四届“挑战杯”广东大学生创业计划竞赛终审决赛在华南农业大学举行。我校共报送12项作品至省赛,其中4项入围终审决赛,经过闭馆质询、答辩评审等环节的精彩角逐,最终我校共揽获金奖1项、银奖3项、铜奖7项,共11项荣誉,创下我校参赛以来最好成绩。
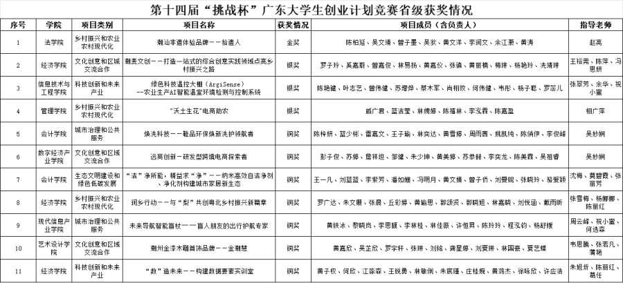
由法学院赵亮老师指导,陈柏延同学负责的项目《潮汕非遗体验品牌——拾遗人》夺得金奖,是我校自参加“挑战杯”大学生创新创业计划大赛以来斩获的第二个金奖。由相广萍老师指导的《“沃土生花”电商助农》、王裕莞老师、陈萍老师、冯思妍老师指导的《潮麦文创——打造一站式的综合创意实践领域点亮潮州麦秆画的乡村振兴之路》和张翠芳老师、余华老师、祝小蜜老师指导的《绿色科技温控大栅 ( ArgiSense )—农业生产AI智能室环境检测与控制系统》各获银奖。《焕洗科技一鞋品环保焕新洗护领航者》等7个项目获得铜奖。
本次“挑战杯”备战决赛期间,在学校和学院的组织动员以及专家老师的悉心指导下,参赛团队精益求精,认真打磨项目,不断完善各项展示材料,反复细化演讲稿,持续优化参展实物。开幕式当天,校党委副书记、常务副校长何柏略亲临现场与参赛师生共同收看开幕式活动,参观学生展位,勉励参赛师生精心准备,精雕细琢,在决赛中展现广商学子的创新创业风采。
“挑战杯”广东大学生创业计划竞赛作为全国竞赛的省级赛事,至今已走过20余载春秋,每届均有100余所高校大学生创业团队参赛,培养了大批具有创新意识和实践能力的优秀学子,为广东实施创新驱动发展战略、建设科技创新强省作出了积极贡献。第十四届“挑战杯”广东大学生创业计划竞赛终审决赛以“培育新质生产力 青创筑梦百千万”为主题,共有157所高校、3.4万件作品参赛,省校两级参赛人数超过十万人,参赛人数和作品数创历史新高。最终,全省124所高校的524件作品在终审决赛同台竞技。通过本次挑战杯决赛,激发更多广商学子的创新创业热情,积极参与到创业实践中,培养他们独立思考、独立创业、创新能力,团队协作的能力,促进学生专业知识的实践锻炼。

获奖名单

何柏略副校长与挑战杯全体成员合影留念

比赛现场合影